Журнал «Травма» Том 24, №1, 2023
Вернуться к номеру
Програма локальної низькочастотної вібраційної розробки суглобів після іммобілізації
Авторы: Карпінська О.Д. (1), Хасавнех А.А.М. (2)
(1) — ДУ «Інститут патології хребта та суглобів ім. проф. М.І. Ситенка НАМН України», м. Харків, Україна
(2) — Вінницький національний медичний університет ім. М.І. Пирогова МОЗ України, м. Вінниця, Україна
Рубрики: Травматология и ортопедия
Разделы: Справочник специалиста
Версия для печати
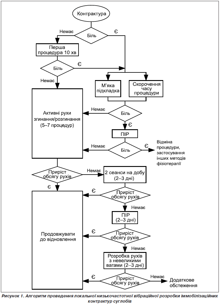
Актуальність. Контрактура суглобів є найбільш поширеною клінічною проблемою, яка негативно впливає на щоденне життя пацієнтів, знижуючи його якість. Одним з маловивчених реабілітаційних методів відновлення рухливості суглобів з іммобілізаційними контрактурами є низькочастотна малоамплітудна вібрація. Мета роботи: розробити алгоритм проведення реабілітаційної програми низькочастотної вібраційної терапії пацієнтів з іммобілізаційними контрактурами суглобів верхніх та нижніх кінцівок. Матеріали та методи. В основу програми покладені результати лікування пацієнтів з контрактурами суглобів кінцівок та результати експериментальних досліджень формування іммобілізаційних контрактур та подальшого відновлення обсягу рухливості колінного суглоба у лабораторних щурів. Результати. Вібротерапію починають проводити за відсутності гострих больових відчуттів, виражених пошкоджень шкіри, конструктивних елементів фіксації відламків, які можуть бути пошкоджені при вібрації. Курс становить 14–15 сеансів. За рекомендаціями лікаря курс може бути продовжений. На всіх етапах вібраційної розробки контрактури суглобів проводиться контроль стану пацієнта. За результатами проведених експериментальних досліджень на лабораторних тваринах було доведено, що низькочастотний вібраційний вплив на тварин у процесі іммобілізації не дає сформуватися стійкій контрактурі, а відновлення повного обсягу рухів у колінному суглобі відбулося на 2 тижні раніше, ніж у інших щурів. З огляду на це можна пропонувати проведення локальної низькочастотної розробки пацієнтам з неускладненими переломами довгих кісток кінцівок та необширними оперативними втручаннями після первинного натяжіння рани (на 3-тю — 5-ту добу). При вібраційному впливі на пошкоджену кінцівку, коли ще не сформувалися контрактури, головне — не дати зупинитися процесам живлення тканин суглоба, скорочення м’язів і, відповідно, кровозабезпечення. Зважаючи на те, що вібрація діє як знеболювальна процедура, слід передбачити, що пацієнт зможе через короткий проміжок часу після зникнення болю відновити рухливість суглоба в повному обсязі. Висновки. Низькочастотна локальна вібраційна розробка рухів у суглобах та вправи на розтягування з елементами постізометричної релаксації є ефективним методом розробки іммобілізаційних контрактур, у тому числі застарілих. Ці процедури у пацієнтів з термінами іммобілізації до 2 місяців приводять до відновлення розгинання у суглобах. У пацієнтів з більш тривалою іммобілізацію обсяг рухів повністю не відновлюється за стандартний курс у 14 процедур, тому такі хворі потребують додаткових реабілітаційних заходів. Низькочастотна вібрація є тим механізмом, який запускає процеси відновлення та сприяє початку функціонального відновлення колінного суглоба. Можливість проведення вібраційних процедур пацієнтам у процесі іммобілізації потребує подальшого вивчення для розробки умов та алгоритму її проведення.
Background. Joint contracture is the most widespread clinical problem, which negatively affects the daily life of patients, reducing its quality. One of the little-studied rehabilitation methods for restoring the mobility of joints with post-immobilization contractures is low-frequency, low-amplitude vibration. The objective: to develop an algorithm for rehabilitation program of low-frequency vibration therapy in patients with immobilization contractures of the joints of the upper and lower extremities. Materials and methods. The program was based on the outcomes of treatment in patients with limb joint contractures and the results of experimental studies on the formation of immobilization contractures and subsequent restoration of the range of motion in the knee joint of laboratory rats. Results. Vibrotherapy is started in the absence of acute pain, severe skin damage, structural elements to fix fragments that can be damaged by vibration. The course lasts for 14–15 sessions. According to the doctor’s recommendations, it can be extended. At all stages of vibrotherapy for joint contracture, the patient’s condition is monitored. Тhe results of experimental studies on laboratory animals proved that the low-frequency vibration effect during immobilization does not allow the formation of a stable contracture and the restoration of the full range of motion in the knee joint occurred 2 weeks earlier than in other rats. Based on this, it is possible to offer local low-frequency treatment for patients after uncomplicated fractures of the long bones of the limbs and non-extensive surgeries after the initial wound healing (on days 3–5). With the vibration effect on the damaged limb, when the contractures have not yet formed, the main thing is not to stop the processes of nutrition of the joint tissues, muscle contraction, and, accordingly, blood supply. Given that vibration acts as an analgesic procedure, it should be expected that a patient will be able to restore full joint mobility within a short period of time after disappearance of pain. Conclusions. Low-frequency local vibration for joint remobilization and stretching exercises with elements of post-isometric relaxation is an effective method to eliminate immobilization contractures, including old ones. These procedures in patients who were immobilized for up to 2 months lead to restoration of joint extension. In patients with longer immobilization, the range of motion is not completely restored after a standard course of 14 procedures, so they need additional rehabilitation measures. Low-frequency vibration is the mechanism that initiates the recovery process and promotes the beginning of the functional restoration of the knee joint. The possibility of conducting vibration procedures during immobilization of patients requires further study to develop the conditions and algorithm for its implementation.
вібрація; суглоб; контрактура; іммобілізація; травма; реабілітація
vibration; joint; contracture; immobilization; injury; rehabilitation

/63.jpg)